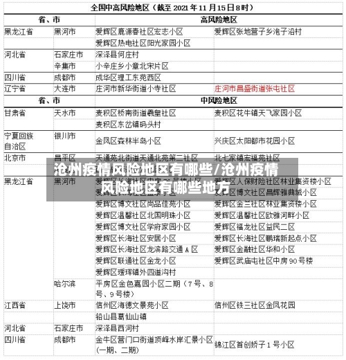
沧州疫情风险地区有哪些/沧州疫情风险地区有哪些地方
沧州地区教资考生注意!关于教师资格面试疫情防控要求温馨提示
考试时间与准考证打印2022上半年教师资格证面试考试定于2022年5月14日 - 15日举行。准考证打印工作从5月9日开启,考生需在规定时间内完成打印 ,准考证是进入考场的重要凭证,务必妥善保管 。防疫要求行程要求:考前14天内,考生要避免前往中高风险地区 ,减少到人群集聚区域的活动,同时避免接触有可疑症状者。

跨区报考隔离:跨区报考的考生需在报考地完成连续14天居家隔离。核酸检测:来自非低风险地区的跨考考生,需按报考地要求进行核酸检测 ,具体时间要求以公告为准 。材料唯一性:健康证明材料不可通用,需严格按报考地公告准备,部分省份可能要求提交纸质或电子版材料。

面试疫情防控要求打印防疫相关文件需准备安全承诺书/健康情况声明书 ,部分地区要求同时提交考前14天体温自我监测登记表。体温监测表需从考前14天开始记录,务必提前打印并填写完整 。核酸检测报告疫情严重地区可能要求持48小时内核酸检测报告,建议提前预约检测 ,考前14天减少出行,做好防护,避免发热影响面试。
一)请考生密切关注考点所在地考试管理部门在网站、微信公众号上发布的最新考试防疫要求,提前知晓并严格遵守相关防疫规定 ,做好考试准备。因不遵守考点所在地防疫要求造成无法考试的,责任由考生自负 。各地疫情防控要求将在考前陆续发布,请考生随时关注。
关于”沧州教师资格证考试时间2022”这个问题有如下2022年下半年中小学教师资格考试(笔试)将于10月29日举行。

沧州现在是低风险地区吗
〖壹〗、沧州现在是低风险地区 。低风险地区的定义是:疫情传播风险相对较低 ,连续一段时间内无新增本地确诊病例或疑似病例的地区。通常这样的地区具备较好的疫情防控措施和有效的病例监测机制。
〖贰〗 、河北沧州可以收快递。河北沧州的快递业务早已恢复正常,近来已经可以正常收发快件 。无论是寄出还是接收快递,都可以联系相关快递公司进行运送。具体到地区 ,河北沧州黄骅开发区属于低风险地区,同样可以正常收发快递。
〖叁〗、河北沧州疫情最新消息今天没有封城,沧州封城不是真的 。截止2022年11月02日11时 ,沧州共有低风险地区6处,中风险地区6处,高风险地区3处。
沧州河间属于什么风险地区
〖壹〗、属于无风险地区。沧州市河间截至2022年9月18日 ,没有更改风险等级,属于常态化防控区域 。沧州市河间全域无风险地区,落实常态化防控措施。如果要出入沧州市河间,或者到沧州市河间旅游的 ,应提前询问沧州市河间周边疫情,做好出行准备。
〖贰〗 、据了解,截止2022年8月 ,河间、献县属于低风险地区,所以河间到献县解封了 。河间,别名瀛洲 ,隶属于河北省沧州市,是河北省沧州市下辖县级市,位于冀中平原腹地 ,西与肃宁、高阳相接,东与沧州相望,北与任丘市 、大城县相连 ,南与献县相邻。
〖叁〗、疫情危险等级划分为:高风险地区,一般是指累计新冠病例超过了50例,同时〖Fourteen〗、天内是有聚集性疫情发生;中风险区域,14天以内有新增新冠确诊病例 ,合计新冠肺炎确诊病例未超过50病例合计确诊的病例超过50例,14天之内未未发生聚集性疫情;低风险地区,没有确诊新冠肺炎病例 ,或连续14天都无新增加确诊新冠病例。
〖肆〗 、开放了 。保沧高速公路是沧榆高速的一部分,是河北省五纵六横七条线高速公路网中的第五线。因此地区截止于2022年11月3日属于是低风险地区并且未发现任何确诊和疑似病例,所以此地区河间北已经开放了。该地区无论是环境还是设施都是非常不错的。
河北沧州去厦门要隔离吗?
〖壹〗、河北沧州前往厦门是否需要隔离 ,需根据出发地疫情风险等级判断,中高风险地区人员需隔离,低风险地区人员需健康监测及核酸检测 。 具体如下:中高风险地区人员:沧州中高风险地区人员应暂缓来(返)厦 ,待所在地区风险等级降至低风险后方可来(返)厦。
〖贰〗、河北沧州到厦门的直线距离约为1700公里,实际交通距离会根据路线不同有所差异。以下是具体信息和分析: 地理距离与方位直线距离:约1700公里(基于两地经纬度测算) 。沧州位于河北省东南部,靠近渤海湾;厦门地处福建省东南沿海 ,隔台湾海峡与金门相望。
〖叁〗 、沧州西到厦门近来没有直达的高铁,但可以通过中转的方式到达。
〖肆〗、沧州到厦门的直线距离约为1600公里,公路里程约为1700 - 1800公里,铁路里程约2188公里 。沧州位于河北省东南部 ,厦门位于福建省东南沿海,由于地形和道路布局等因素,实际路程会比直线距离长。据全国公路里程查询 ,两地公路里程约1700公里,实际行驶距离约1800公里。而铁路里程显示约2188公里 。
沧州最新规定
《沧州市加氢站管理办法(试行)》旨在规范沧州市加氢站的规划、建设、运营及安全管理,明确了管理原则 、适用范围、部门职责及具体操作规范 ,自2024年7月22日起施行,有效期2年。总则 管理原则:按照统一规划、有序建设 、规范经营、安全第一的原则制定,依据相关法律法规和技术标准 ,结合沧州市实际。
沧州市里现在对电动三轮车有限行规定 。沧州市针对电动三轮车的限行政策主要聚焦于违规电动四轮车。这类车辆指的是未经工信部许可生产,未列入《道路机动车辆生产企业及产品公告》,且车辆性能不符合机动车安全技术标准的电力驱动载客或载货四轮机动车。
在河北沧州 ,如果宅基地批复面积为233平方米,二层建筑的总建筑面积(包括一层和二层)不得超过280平方米。分析说明:宅基地批复面积:用户提到的宅基地批复面积为233平方米 。虽然宅基地的总批复面积较大,但建房的实际使用面积仍需遵循河北省及沧州市的相关规定。
河北沧州疫情属于什么级别?
河北沧州疫情属于低风险级别。河北地区疫情防控措施和医疗措施还是及时有效的 。按实际请情况,是可以降级以待的 ,但河北是天津特别是北京的护城河,是拱卫京畿重地,京津冀经济圈也不能出任何差错 ,所以河北的疫情还是一级响应,保证不出丝毫差错。河北地形简介 河北省地势西北高、东南低,由西北向东南倾斜。
疫情危险等级划分为:高风险地区 ,一般是指累计新冠病例超过了50例,同时〖Fourteen〗 、天内是有聚集性疫情发生;中风险区域,14天以内有新增新冠确诊病例 ,合计新冠肺炎确诊病例未超过50病例合计确诊的病例超过50例,14天之内未未发生聚集性疫情;低风险地区,没有确诊新冠肺炎病例 ,或连续14天都无新增加确诊新冠病例 。
沧州献县属于中风险地区。根据疫情防控的等级划分,全国各地区被分为高风险地区、中风险地区和低风险地区。其中,沧州市献县被划分为中风险地区 。这意味着该地区存在一定的疫情传播风险,需要采取相应的防控措施 ,如加强人员流动管理、开展核酸检测 、加强环境消杀等,以防止疫情的进一步扩散。
沧州无中高低风险区,全域为常态化防控区域。常态化防控区域的划定主要是指没有疫情发生的县(市、区、旗) ,这一划分主要是使得疫情防控更加精准化 。根据第九版防控方案,高中低风险区是在有疫情的县(市 、区、旗)内划分。没有疫情发生的县(市、区、旗),全域实行常态化防控措施。
沧州河间属于无风险地区。以下是具体说明:风险等级:沧州市河间截至最新信息 ,仍属于常态化防控区域,即无风险地区 。防控措施:沧州市河间全域已落实常态化防控措施,表明该地区疫情形势平稳 ,没有中高风险区域的存在。如计划出入或前往沧州市河间,建议提前询问当地疫情情况,做好必要的出行准备。
发表评论