疫情重点地区范围(疫情重点地区指哪些)
2月22日重点人员来返上城区请立即主动报备
〖壹〗、月22日,有国内中高风险地区旅居史的重点人员来返上城区需立即主动向当地社区 、单位或入住的酒店、宾馆报告 。

〖贰〗、所有入杭人员 ,特别是省外来杭返杭人员,在抵杭前应通过该小程序登记报备。多种渠道可进入“入杭报备登记”小程序01打开杭州健康码,点击“入杭报备登记 ”进入报备页面。02打开支付宝 ,搜索“入杭报备”,在搜索结果页面点击“入杭报备登记”小程序进入报备页面 。

〖叁〗 、与发布病例轨迹有交集人员:如果您发现自己的行动轨迹与官方发布的病例轨迹存在交集,请立即主动报备。


疫情重灾区域有哪些地方
疫情重灾区域包括湖北、黑龙江、吉林等多个地区。以下是关于疫情重灾区的 湖北省及其省会武汉 。作为新冠疫情的爆发中心 ,湖北尤其是武汉在疫情期间面临极大的挑战。疫情初期,武汉成为病毒传播的主要源头,随后在湖北省内其他城市也有广泛传播。因此,这一地区成为疫情防控的重点和难点。黑龙江省 。
密苏里州 、马里兰州、伊利诺伊州。这些州因疫情形势严峻 ,需联邦政府提供额外资源支持,包括医疗物资调配、应急资金拨付及联邦机构协调等。例如,纽约州作为早期疫情重灾区 ,医疗系统面临巨大压力,联邦援助可缓解其物资短缺问题 。
加拿大联邦COVID-19卫生官Dr. Theresa Tam针对第二波疫情反弹发出警告,指出学校和企业开放导致防疫形势复杂化 ,安大略省等地区因防疫措施不到位已成为疫情重灾区,儿童等群体面临更高风险。
全世界疫情最严重的地方集中在东欧,尤其是塞尔维亚、保加利亚和俄罗斯。具体分析如下:东欧疫情严重性显著高于其他地区根据《经济学人》超额死亡数据库统计 ,全球疫情最严重的12个国家全部位于东欧,前20名中有17个为东欧国家 。
欧洲成为疫情重灾区:英国12月29日新增13万例,为单日比较高;法国同期新增超20万例 ,刷新纪录。美国疫情持续蔓延:CDC数据显示,截至12月28日,7日平均日增病例超24万例,儿童住院率达疫情以来比较高。非洲疫苗接种率滞后:仅10%的非洲人口完成全程接种 ,远低于全球平均水平,加剧病毒传播风险 。
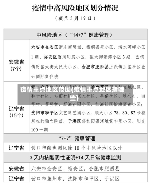
疫情重点地区原则上是指
〖壹〗 、疫情重点地区原则上是指14天内发生本地病例(或无症状 感染者)或公布疫情中、高风险地区的地域。基于当前的疫情形势,各地区需要对疫情防控重点区域采取更加科学、更加精准的措施。
〖贰〗 、只要你的手机行程马是绿色 ,也没经过疫区,一般不会隔离 。
〖叁〗、高风险地区:一般是指累计新冠病例超过了50例,同时〖Fourteen〗、天内是有聚集性疫情发生。病例和无症状感染者居住地 ,以及活动频繁且疫情传播风险较高的工作地和活动地等区域,划为高风险区。原则上以居住小区(村)为单位划定,根据流调研判结果可调整风险区域范围。
重点关注地区有哪些?
〖壹〗 、025银行秋招中 ,应届生需重点关注河北、山东、江苏 、云贵川等竞争激烈地区,同时结合户籍、学校或长期居住地选取报考地区以提升稳定性优势 。具体分析如下:竞争激烈的地区河北:河北省是人口大省,但当地就业机会相对较少 ,除六大行外,城商行招聘较少,导致大量求职者集中报考六大行,竞争激烈。
〖贰〗、臭氧污染较重的区域 京津冀及周边地区:所有城市臭氧浓度均超标。长三角地区:41个城市中25个超标 。汾渭平原:11个城市中9个超标。苏皖鲁豫交界地区:仅青岛达标 ,其余城市均超标。涉及省份:北京 、天津、河北、山西、上海 、江苏、浙江、安徽 、山东、河南、陕西等11个省(市)的95个城市 。
〖叁〗 、环保倒查 近年重点关注河南、山东、河北等工业大省,2023年生态环境部通报显示,这三个省份在中央环保督查中发现问题数量位居前三。山西 、内蒙古等能源产区因露天煤矿环保问题也被多次倒查。
发表评论